十大娱乐彩票平台
环境影响评价技术导则 总纲_十大娱乐彩票平台
十大娱乐彩票平台
首
页
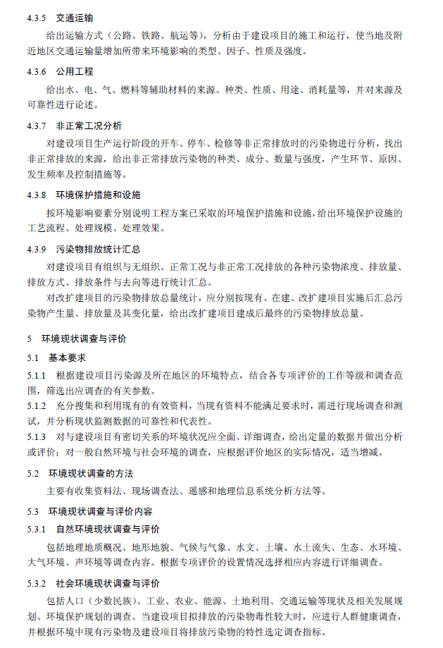
关于十大娱乐彩票平台
工程案例
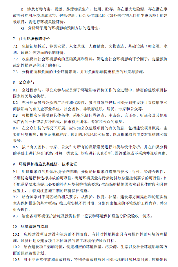
技术研究院
产品指南
服务支持
十大彩票网赌平台
论文与方案
问题与讨论
政策法规
标准规范
环境影响评价技术导则 总纲
2017.11.21 09:57
1017次
十大彩票网赌平台全称
十大娱乐彩票平台
十大彩票网赌平台地址
重庆市大渡口区松青路天安数码城3期A组团15栋2-1
咨询电话
19123050876
19332783718
版权所有©十大娱乐彩票平台
渝ICP备2023007610号 | 技术支持:像之素科技有限十大彩票网赌平台
关注官方微信号
电话
QQ
二维码
{*主站.标题#1001}
{*主站.标题#1001}
{*主站.标题#1001}
{*主站.标题#1001}
{*主站.标题#1001}
买足球推荐软件app排名网页
爱博love体育苹果官网
贝博足球注册首页入口
全球最大体育官方
bt365体育备用网址登陆
bet365体育app最新版
og体育游戏注册
澳门博彩足球网址链接
买足球彩入口
>网站地图-sitemap